Geometry: Parametric curves
Vectors
The concept of directed arrows of a certain length in the plane can be made precise using vectors. Vectors are objects with length (or magnitude) and direction. We start with the notion of a "displacement vector".
Let #\blue A# and #\green B# be points in the plane. Define the displacement vector #\vec{\blue A \green B}# as the (straight) arrow starting at #\blue A# and ending at #\green B#.
We say that #\blue A# is the starting (or initial) point of #\vec{ \blue A \green B}# and #\green B# is the ending (or terminal) point of #\vec{ \blue A \green B}#.
The origin is denoted with the letter #O#.
Example
The following picture denotes #\vec{O \green B}# where #\green B=\ivcc{1}{2}#.
Two displacement vectors can be added together as long as the ending point of one coincides with the starting point of the other.
Let #\blue A, \green B# and #\orange C# be three points in the plane. Define the sum of #\vec{\blue A \green B}# and #\vec{ \green B \orange C}# as
\[ \vec{\blue A \green B} + \vec{ \green B \orange C} = \vec{ \blue A \orange C }\]
A displacement vector can always be "moved". This gives the notion of a vector. Intuitively, a vector is a displacement vector without any specified starting point.
A vector #\blue{\vec{x}}# is an arrow in the plane which can be repositioned, without rotating or stretching/shrinking, to the displacement vector #\vec{OA}# for some point #A# in the plane.
If #A=\ivcc{x_1}{x_2}# we denote the vector #\blue{\vec{x}}# by #\cv { x_1 \\x_2 }#.
Note that there are multiple representations of the same vector. The picture shows various representations of the vector #\cv{1\\2}#.
Example
The length of a vector can be computed using the Pythagorean theorem.
Given a vector #\blue{\vec{x}}=\cv{ \green{x_1}\\ \orange{x_2} }#, the length of the vector, denoted by #\| \blue{\vec{x}} \|#, is given by
\[\| \blue{\vec{x}} \| = \sqrt{\green{x_1}^2+\orange{x_2}^2}\]
Example
The length of #\blue{\vec{x}}=\cv{\green{1}\\ \orange{2}}# is given by \[\|\blue{\vec{x}}\|=\sqrt{\green 1^2+ \orange 2^2}=\sqrt{5}\]
Adding vectors is considerably easier than adding displacement vectors. For example, any two vectors can be added together, whereas two displacement vectors need to align in order to be added. We can also define "scalar multiplication".
Let #\blue{\vec{x}} =\cv{\blue{x_1}\\\blue{x_2}}# and #\green{\vec{y}}=\cv{\green{y_1}\\\green{y_2}}# be two vectors and #c# a real number. We define the sum of #\blue{\vec{x}}# and #\green{\vec{y}} # to be \[\blue{\vec{x}}+\green{\vec{y}}=\cv{\blue{x_1}+\green{y_1}\\\blue{x_2}+\green{y_2}}\]
and the scalar multiple #\orange{c} \cdot \blue {\vec{x}}#
\[\orange{c} \cdot \blue{\vec{x}}=\cv{\orange{c}\cdot \blue{x_1}\\ \orange{c}\cdot \blue{ x_2}}\]
Example
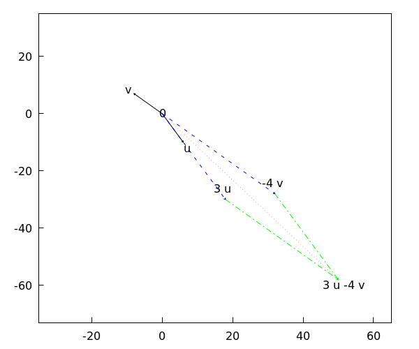
This follows from the following calculation:
\[\begin{array}{rcl} 3\cdot\vec{u}-4\cdot\vec{v}&=&3\cdot\rv{6,-10}-4\cdot\rv{-8,7}\\
&&\qquad \blue{\text{definitions of }\vec{u}, \vec{v}}\\
&=&\rv{3\cdot 6, 3\cdot -10}+\rv{-4\cdot-8, -4\cdot 7}\\
&&\qquad \blue{\text{multiplication per coordinate}}\\
&=&\rv{18, -30}+\rv{32, -28}\\
&&\qquad \blue{\text{simplified}}\\
&=&\rv{18+32, -30-28}\\
&&\qquad \blue{\text{addition per coordinate}}\\
&=&\rv{50,-58}\\
&&\qquad \blue{\text{simplified}}\end{array}\]
The figure below shows the vectors #\vec{u}# and #\vec{v}# drawn in black, the vectors #3\cdot \vec{u}# and #-4\cdot\vec{v}# in blue dashed lines, and the vector #3\cdot\vec{u}-4\cdot\vec{v}# in a red dotted line.

Or visit omptest.org if jou are taking an OMPT exam.