Vector calculus in plane and space: Vectors in Planes and Space
The notion of vector
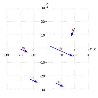
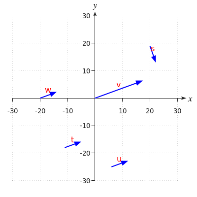
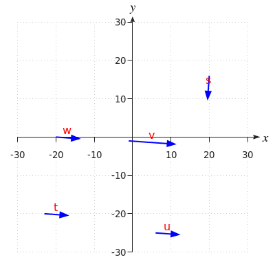
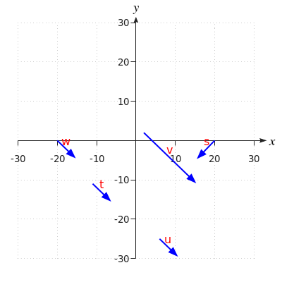
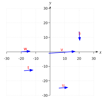
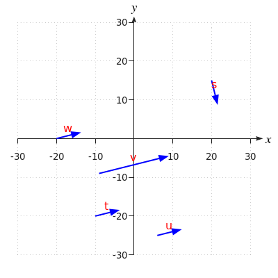
Which of the following vectors shown in the plane below represent the vector #\rv{5.5,-2.4}#?


Unlock full access
Teacher access
Request a demo account. We will help you get started with our digital learning environment.
Student access
Is your university not a partner?
Get access to our courses via Pass Your Math independent of your university. See pricing and more.
Or visit omptest.org if jou are taking an OMPT exam.
Or visit omptest.org if jou are taking an OMPT exam.