Integración: La integral definida
Área
El área de la superficie #\orange S# por encima del eje #x# y limitada por la gráfica de #\blue{f}#, las rectas #x=a# y #x=b# es igual a
\[\int_a^b \blue f(x) \; \dd x\]
Ahora hemos visto cómo calcular el área de una superficie por encima del eje #x#, pero de la misma manera podemos calcular una superficie por debajo del eje #x#.
El área de la superficie #\orange S# que se encuentra por debajo del eje #x# y está delimitada en la gráfica de #\blue{f}#, las rectas #x=a# y #x=b# es igual a:
\[-\int_a^b \blue f(x) \; \dd x\]
Finalmente presentaremos un procedimiento de cómo calcular el área delimitada por la gráfica de #\blue f#, el eje #x# y las rectas #x=a# y #x=b#. Aquí, el área puede estar en la parte por encima y en la parte por debajo de la gráfica.
| Procedimiento |
Ejemplo |
|
|
Determina el área de una superficie delimitada por la gráfica #\blue f#, el eje #x# y las rectas #x=a# y #x=b#. |
El área delimitada por #\blue f(x)=-(x-3)^2+4#, el eje #x# y #x=0# y #x=6# |
|
| Paso 1 |
Determina los ceros de la gráfica de #\blue f# entre #x=a# y #x=b#. Llamaremos estos ceros #x_1#, #x_2#, #\ldots#, #x_n# si hay #n# ceros. |
#x_1=1#, #x_2=5# |
| Paso 2 | Por cada intervalo #\ivco{a}{x_1}#, #\ivoo{x_1}{x_2}#, #\ldots#, #\ivoc{x_n}{ b}# determina si los valores #y# de #f# son positivos o negativos. |
\[f(x)\begin{cases}\lt0&\text{también } x \text{ en } \ivco{0}{1}\\ |
| Paso 3 |
El área de la superficie es igual a: \[\pm \int_a^{x_1} \blue f (x)\; \dd x \pm \int_{x_1}^{x_2} \blue f (x)\; \dd x \pm \ldots \pm \int_{x_n}^{b} \blue f(x) \; \dd x \] Aquí, tenemos un signo más adelante de la integral si #f# es positivo para ese dominio y un signo menos si #f# es negativo. |
\[\begin{array}{c}-\int_{0}^{1} \left(-(x-3)^2+4 \right) \dd x \\ + \int_{1}^{5} \left(-(x-3)^2+4 \right) \dd x \\ - \int_{5}^6 \left(-(x-3)^2+4 \right) \dd x\end{array}\] |
| Paso 4 |
Calcula las integrales definidas y determina el área. |
#\frac{46}{3}# |

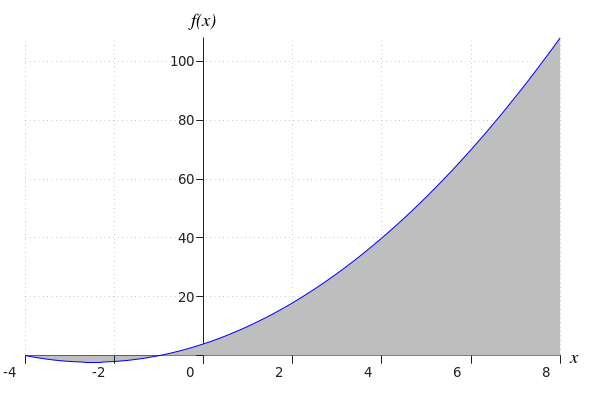
Calcula el área del dominio delimitado.
Da tu respuesta como fracción simplificada.
| Paso 1 | El único cero de #f(x)=x^2+5\cdot x+4# entre #x=-4# y #x=8# es #x_1=-1#. El otro cero del polinomio es #x=-4#, pero esto no importa para el cálculo. |
| Paso 2 | Para #[-4,-1)#, #f(x)# es negativo, para #[-1,8)# #f(x)# es positivo. |
| Paso 3 | El área de la superficie es igual a \[-\int_{-4}^{-1} f(x) \, \dd x+ \int_{-1}^{8}f(x) \, \dd x\] |
| Paso 4 | Calculamos las integrales definidas. \[\begin{array}{rcl}\displaystyle \int_{-4}^{-1} x^2+5\cdot x+4 \, \dd x &=&\displaystyle\left[{{x^3}\over{3}}+{{5\cdot x^2}\over{2}}+4\cdot x\right]_{-4}^{-1}\\ &&\phantom{xxx}\blue{\text{definición de integral definida}}\\ &=&\displaystyle -{{11}\over{6}} - {{8}\over{3}}\\ &&\phantom{xxx}\blue{\text{entrada de límites y se simplifica}}\\ &=&\displaystyle -{{9}\over{2}}\\ &&\phantom{xxx}\blue{\text{simplificado}} \end{array}\] \[\begin{array}{rcl}\displaystyle \int_{-1}^{8} x^2+5\cdot x+4 \, \dd x &=&\displaystyle\left[{{x^3}\over{3}}+{{5\cdot x^2}\over{2}}+4\cdot x\right]_{-1}^{8}\\ &&\phantom{xxx}\blue{\text{definición de integral definida}}\\ &=&\displaystyle {{1088}\over{3}} +{{11}\over{6}}\\ &&\phantom{xxx}\blue{\text{entrada de límites y se simplifica}}\\ &=&\displaystyle {{729}\over{2}}\\ &&\phantom{xxx}\blue{\text{simplificado}} \end{array}\] Lo ingresamos y así encontramos el área que buscamos \[\begin{array}{rcl}\displaystyle -\int_{-4}^{-1} f(x) \, \dd x+ \int_{-1}^{8}f(x) \, \dd x&=&\displaystyle -(-{{9}\over{2}})+{{729}\over{2}}\\&=&\displaystyle 369 \end{array}\] |
Or visit omptest.org if jou are taking an OMPT exam.