Diferenciación: Aplicaciones de las derivadas
Creciente y decreciente
Creciente y decreciente
Una función#f# es #\blue{\text{creciente}}# en #x# si #f(x)# crece a medida que #x# crece.
Una función #f# es #\green{\text{decreciente}}# en #x# si #f(x)# decrece a medida que #x# crece.
En el ejemplo, vemos que una función también crece y decrece. Establecemos que la función crece en el intervalo #\ivoo{-\infty}{6}# y decrece en el intervalo #\ivoo{6}{\infty}#.
Podemos comprobar si una función crece o decrece en un punto #x# observando la derivada en ese punto.
Una función #f# #\blue{\text{crece}}# en un punto #x# si #f'(x)\gt 0#.
Una función #f# #\green{\text{decrece}}# en un punto #x# si #f'(x)\lt 0#.
Una función #f# puede pasar de #\blue{\text{creciente}}# a #\green{\text{decreciente}}# (y al revés) en un punto #p# si #f'(p)=0#.
Ejemplo
\begin{array}{rcll}f(x)&=&x^3-8x& \text{con } f'(x)=3x^2-8\\
f'(2)&=&4&\text{por lo tanto, }f\blue{\text{ crece }}\text{en }x=2\\f'(1)&=&-5&\text{por lo tanto, }f\green{\text{ decrece }}\text{en }x=1\end{array}
| Paso a paso | Ejemplo | |
|
Queremos determinar el intervalo o los intervalos en los que la función #f# #\blue{\text{crece}}#. |
#f(x)=\left(x-4\right)^2+6# | |
| Paso 1 |
Determina la derivada de #f#. |
#f'(x)=2\left(x-4\right)# |
| Paso 2 |
Determina los ceros de la derivada. |
#x=4# |
| Paso 3 |
Para los puntos a la izquierda y a la derecha de los ceros, determina si #f'# es positiva o negativa. |
#f'(0)=-8# y #f'(6)=4# |
| Paso 4 |
Ahora determina el intervalo/intervalos en los que #f# es creciente. La función #f# crece si #f'(x) \gt 0#. |
#f# #\blue{\text{crece}}# en #\ivoo{4}{\infty}# |
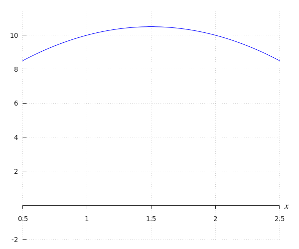
| Paso 1 | Determinamos la derivada de #f# usando la regla de la potencia. Esto nos da: \[f'(x)=-4x+6\] |
| Paso 2 | Resolvemos la ecuación \[-4x+6=0\] Esto se realiza de la siguiente manera: \[\begin{array}{rcl}-4x+6&=&0 \\ &&\phantom{xxx}\blue{\text{la ecuación que tenemos que resolver}} \\ -4 x&=&-6 \\ &&\phantom{xxx}\blue{\text{ambos lados menos }6} \\ x&=&\displaystyle {{3}\over{2}} \\ &&\phantom{xxx}\blue{\text{ambos lados se dividen por }-4} \\\end{array}\] |
| Paso 3 | #f'(0)=6# # f'(4)=-10# |
| Paso 4 | Por lo tanto, la función #f# está creciente en el intervalo #\ivoo{-\infty}{{{3}\over{2}}}# y decreciente en el intervalo #\ivoo{{{3}\over{2}}}{\infty}#. Por eso, #a={{3}\over{2}}#. |

Or visit omptest.org if jou are taking an OMPT exam.