Dérivation: Applications de la dérivation
Sens de variation
Sens de variation
Une fonction #f# est #\blue{\text{croissante}}# si #x# augmente alors #f(x)# augmente.
Une fonction #f# est #\green{\text{décroissante}}# si #x# augmente alors #f(x)# diminue.
Dans l'exemple, nous voyons qu'une fonction peut être à la fois croissante et décroissante. Nous disons que la fonction est croissante sur l'intervalle #\ivoo{-\infty}{6}# et décroissante sur l'intervalle #\ivoo{6}{\infty}#.
Nous pouvons vérifier si une fonction est croissante ou décroisante en un point #x# en regardant le dérivée en ce point.
Une fonction #f# est #\blue{\text{croissante}}# en un point #x# si #f'(x)\gt 0#.
Une fonction #f# est #\green{\text{décroissante}}# en un point #x# si #f'(x)\lt 0#.
Une fonction #f# peut passer de #\blue{\text{croissante}}# à #\green{\text{décroissante}}# (et inversément) en un point #p# si #f'(p)=0#.
Exemple
\begin{array}{rcll}f(x)&=&x^3-8x& \text{et } f'(x)=3x^2-8\\
f'(2)&=&4&\text{donc }f\blue{\text{ est croissante }}\text{en }x=2\\f'(1)&=&-5&\text{donc }f\green{\text{ est décroissante }}\text{en }x=1\end{array}
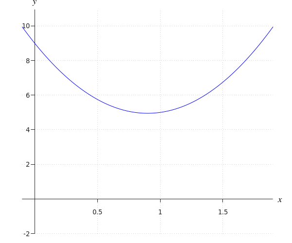
| Étape par étape | Exemple | |
|
Nous voulons déterminer l'intervalle ou les intervalles sur lesquels la fonction #f# est #\blue{\text{croissante}}#. |
#f(x)=\left(x-4\right)^2+6# | |
| Étape 1 |
Déterminez la dérivée de #f#. |
#f'(x)=2\left(x-4\right)# |
| Étape 2 |
Déterminez les racines de la dérivée. |
#x=4# |
| Étape 3 |
Pour des points à gauche et à droite des racines, déterminez si #f'# est positive ou négative. |
#f'(0)=-8# et #f'(6)=4# |
| Étape 4 |
Maintenant, déterminez les intervalles sur lesquels #f# est croissante. La fonction #f# est croissante si #f'(x) \gt 0#. |
#f# #\blue{\text{ est croissante }}# sur #\ivoo{4}{\infty}# |
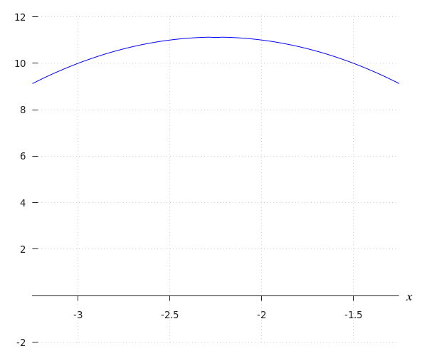
| Étape 1 | Nous déterminons la dérivée de #f# en utilisant la dérivée d'une puissance. Cela donne: \[f'(x)=10x-9\] |
| Étape 2 | Nous résolvons l'équation \[10x-9=0\] \[\begin{array}{rcl}10x-9&=&0 \\ &&\phantom{xxx}\blue{\text{équation à résoudre}} \\ 10x&=&9 \\ &&\phantom{xxx}\blue{\text{soustraction de }-9} \\ x&=&\displaystyle {{9}\over{10}} \\ &&\phantom{xxx}\blue{\text{division par }10} \\\end{array}\] |
| Étape 3 | #f'(-1)=-19# # f'(3)=21# |
| Étape 4 | Ainsi, la fonction #f# est décroissante sur l'intervalle #\ivoo{-\infty}{{{9}\over{10}}}# et croissante sur l'intervalle #\ivoo{{{9}\over{10}}}{\infty}#. Donc #a={{9}\over{10}}#. |

Ou visitez omptest.org si jou prenez un examen de OMPT.