Funciones: Polinomios de grado superior
Desigualdades de grado superior
De la misma manera que resolvemos una desigualdad cuadrática, también podemos resolver una desigualdad con polinomios de grado superior.
Resolución de una desigualdad de grado superior
| Procedimiento | Ejemplo | |
| Resolvemos la siguiente desigualdad \[\blue{f(x)} \gt \green{g(x)}\] en la cual #\blue{f(x)}# y #\green{g(x)}# son polinomios. | #\blue{x^6+x^3+6} \gt \green{-2x^3+10}# La solución es #x \lt \sqrt[3]{-4} \land x \gt 1#. |
|
| Paso 1 | Resolvemos la igualdad \[\blue{f(x)} = \green{g(x)}\] | |
| Paso 2 | Trazamos las gráficas #\blue{f(x)}# y #\green{g(x)}#. | |
| Paso 3 | Con la ayuda de los pasos 1 y 2, determina para qué valores de #x# se mantiene la desigualdad. En un sistema de coordenadas, la gráfica más grande es la que está encima de la otra. |
Ten en cuenta que este procedimiento también se aplica a los signos de desigualdad #\geq# y #\leq#, solo que ahora los valores #x# de los puntos de intersección también son parte de la solución.
#c\gt -1\land c\lt 1#
| Paso 1 | Resolvemos la igualdad #c^{10}-8\cdot c+67=68-8\cdot c#. Esto se hace así: \[\begin{array}{rcl} c^{10}-8\cdot c+67&=&68-8\cdot c \\ &&\phantom{xxx}\blue{\text{ecuación original}}\\ c^{10}-1&=&0 \\&&\phantom{xxx}\blue{\text{reducida a }0}\\ \left(c^5-1\right)\cdot \left(c^5+1\right)&=&0 \\&&\phantom{xxx}\blue{\text{lado izquierdo factorizada}}\\ c^5-1=0 &\lor& c^5+1=0 \\&&\phantom{xxx}\blue{A\cdot B=0 \text{ solamente si }A=0\lor B=0}\\ c=-1 &\lor& c=1 \\&&\phantom{xxx}\blue{\text{términos constantes al lado derecho y tomada la raíz}}\\ \end{array} \] |
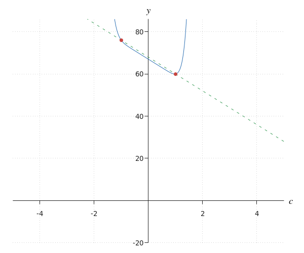
| Paso 2 | Trazamos las gráficas #y=c^{10}-8\cdot c+67# (azúl ininterrumpida) y #y=68-8\cdot c# (verde punteada). ![]() |
| Paso 3 | Podemos leer las soluciones de la desigualdad en la gráfica. \[c\gt -1\land c\lt 1\] |
Desbloquear acceso completo
Acceso al profesorado
Solicitar una cuenta de demostración. Le ayudaremos a comenzar con nuestro entorno de aprendizaje digital.
Acceso al alumnado
Is your university not a partner?
Get access to our courses via Pass Your Math independent of your university. See pricing and more.
Or visit omptest.org if jou are taking an OMPT exam.
Or visit omptest.org if jou are taking an OMPT exam.
