Vector calculus in plane and space: Straight Lines and Planes
Parametrization of a plane
Surfaces in the 3-dimensional space can also be described with the aid of parametric representations. Again, we choose a fixed origin #\vec{0}# in the space. For a plane we need one particular vector and two direction vectors, and (thus) two parameters. To ensure that the parametric representation is truly a plane, the two direction vectors should not be on the same line through the origin.
Let #\vec{u}# and #\vec{v}# be two vectors that are not on one line through #\vec{0}#. The linear combinations # \lambda \cdot\vec{u}+\mu \cdot\vec{v}# of #\vec{u}# and #\vec{v}# exactly pass through the points/vectors of a plane #U# through the origin. We call this the plane spanned by #\vec{u}# and #\vec{v}#.
If #\vec{a}# is a third vector, the point #\vec{x} = \vec{a}+\lambda \cdot\vec{u}+\mu \cdot\vec{v}# passes through the plane #V# through #\vec{a}# parallel to #U#, for varying #\lambda# and #\mu#. We call \[\vec{x} = \vec{a}+\lambda \cdot\vec{u}+\mu\cdot \vec{v}\] a parametric or vector representation of #V#.
The vectors #\vec{u}# and #\vec{v}# are called the direction vectors of both #U# and #V#.
The vector #\vec{a}# is a particular vector (or particular point) of the parametric representation of the plane #V#. We also call #\lambda# and #\mu# parameters.
The plane #U# is the special case of the general plane #V#, where #\vec{a}=\vec{0}# is a position vector.
If #\vec{u}=r\cdot\vec{v}# for a scalar #r#, the points \[\vec{a}+\lambda\cdot \vec{u}+\mu\cdot \vec{v}=\vec{a}+\left(\lambda\cdot r+\mu\right)\cdot \vec{v}\] for varying #\lambda# and #\mu# form nothing than the line with particular point #\vec{a}# and direction vector #\vec{v}#.
Just like the rights, particular and direction vectors are not uniquely determined: A plane can be described in several ways with particular and direction vectors. Each vector in #V# may be selected as a particular point. Each basis of #U# can be chosen as pair of direction vectors for #V#.
The plane #V# with parametric representation #\vec{x}= \vec{a}+\lambda \cdot\vec{u}+\mu \cdot\vec{v}# can also be described with the parametric representation \[ \vec{x}= \vec{a}+\rho \cdot(\vec{u}+\vec{v})+\sigma \cdot(\vec{u}-\vec{v}).\]
This means that every vector in the form #\vec{a}+\lambda \cdot\vec{u}+\mu \cdot\vec{v}# can also be written in the form #\vec{a}+\rho \cdot(\vec{u}+\vec{v})+\sigma \cdot(\vec{u}-\vec{v})# and vice versa. This fact also follows from the equalities
\[\begin{array}{rcl}\vec{a}+\lambda \cdot\vec{u}+\mu\cdot \vec{v} &=& \vec{a} +\frac{1}{2}(\lambda + \mu)\cdot (\vec{u}+\vec{v}) + \frac{1}{2}(\lambda - \mu )\cdot(\vec{u}-\vec{v})\\ \vec{a}+\rho\cdot (\vec{u}+\vec{v})+\sigma\cdot (\vec{u}-\vec{v})&=&\vec{a}+(\rho + \sigma)\cdot\vec{u} + (\rho - \sigma ) \cdot\vec{v}\end{array}\]
Instead of particular vector we will also speak of particular point. After all, we are talking about a point in the space, the endpoint of the representative of the support vector whose starting point is in the origin.
The definition of parallel corresponds to the geometric one: the planes #U# and #V# do not intersect.

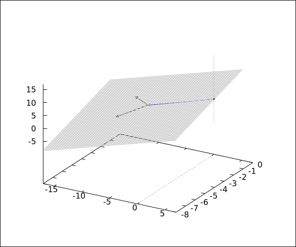
The position vector #\rv{-5,-4,5}# is drawn in blue. The directional vector #\rv{-4,-1,-4}# and #\rv{-4,1,-1}# are drawn in black, and the plane #V# is drawn in grey.
Or visit omptest.org if jou are taking an OMPT exam.