Basic algebra skills: Linear functions
Linear functions and lines
We will now look at the graph of a linear function. Furthermore, we will look at the points of intersection of two linear functions.
Let #a# and #b# be numbers.
The graph of a linear function #y=a \cdot x+b#, where #a# and #b# are numbers, is a straight line.
The number #a# is called the slope of the line. This determines the steepness of the line. If #a# is positive, then the line rises from left to right. If #a# is negative, the line falls from left to right. If #a# is equal to #0#, then it is a horizontal line.
To draw the graph of a linear function, it is sufficient to know two points on the line, or the slope and one point. The line is uniquely determined in both cases.
If we have two linear functions, the two associated lines can have different positions relative to each other in the plane.
Relative positions of one line to another
Two lines in the plane can be in three different positions relative to each other:
- they can intersect at one point,
- they can be parallel (or parallel) and unequal, or
- they can coincide.
For two lines #y=a \cdot x+b# and #y=c \cdot x+d# in the plane, there exists an equation in #x#, namely #a \cdot x+b=c \cdot x+d#. In the three cases mentioned, this equation has respectively: one solution (independent), no solution (inconsistent), all #x# (dependent).
The first case occurs if and only if the slopes of the two lines differ, i.e. #a \ne c#.
In the examples below, we first look at how to calculate the slope of a line. Next, we look at how to calculate the points of intersection with the #x#-axis and #y#-axis (which are actually lines too). Finally, we look at the calculation of the point of intersection of two lines. The third example is about the point of intersection of a horizontal line and a diagonal line. The fourth (and final) example discusses the intersection of two diagonal lines.
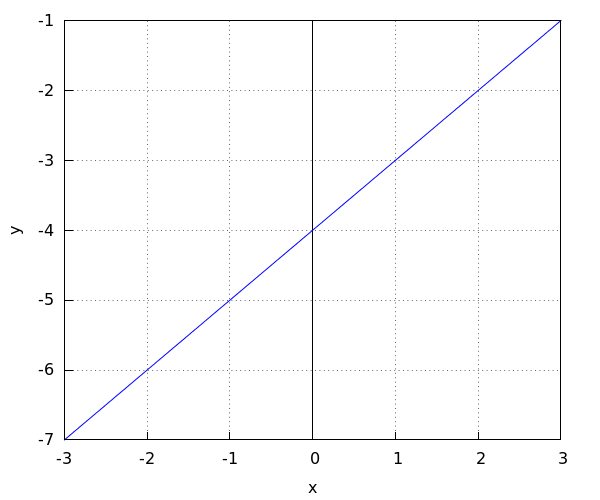
To calculate the slope, read off two points on the graph. For example #\rv{0,-4}# and #\rv{2, -2}#. We see that, as the #x#-coordinate increases from #0# to #2#, the #y#-value increases from #-4# to #-2#. The slope is therefore equal to #\dfrac{-2+4}{2-0}=\dfrac{2}{2}=1#.
Or visit omptest.org if jou are taking an OMPT exam.

